旋转部件既然能在Cfturbo中逆向和设计,那就一定可以用YurboGrid划分出高质量(可能需要经过后期调整方可达到)的六面体结构化网格。尤其是令人头疼的诱导轮这种模型。
下面来看看三种可以将Cfturbo设计的模型导入Turbogrid划分网格的方法:
方法1、手动导入
这种方法是利用Cfturbo导出Turbogrid可以识别的文件,然后从Turbogrid导入,主要包含:
- .inf文件(起到解释说明的作用,告诉软件其他几个文件的路径以及其他信息)

- .hub_curve、.shroud_curve、.profile_curve
这三个文件主要包含的内容是前缘、后缘以及叶片的点的参数。
怎么获取以上这些数据呢?还是需要在Cfturbo的导出功能Export下,如下图选择

导出后得到如下文件

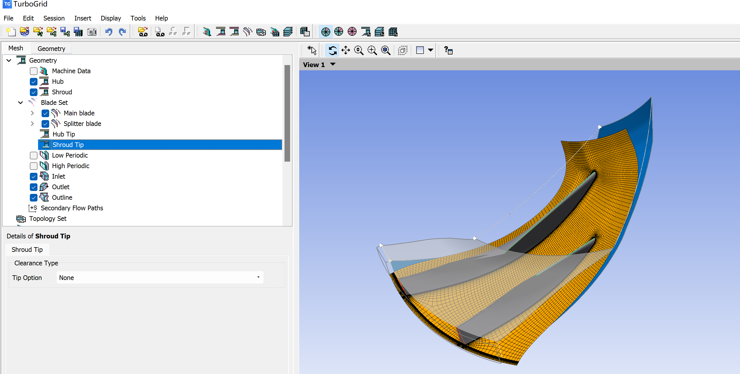
打开Turbogrid软件,点击File-Load TurboGrid Init File按钮,找到前面保存的.inf文件,打开,就好了



如果要一步到位划分网格的话,找到Tepology Set (Suspended),右键点击Suspend Object Updates按钮开始拓扑

网格这不就成了么

扯远了扯远了,说其他的方法
方法2、自动导入并打开
还是在Cfturbo中完成设计,然后点击PROJECT-Export

按上图操作后点击下方Export按钮就可以自动导出文件并自动打开TurboGrid了

方法3、利用Workbench中的Cfturbo插件
前面写过Workbench中关联Cfturbo的插件,有了这款插件就可以实现全参数化的仿真过程了,关联教程可以查看下方文档:
打开Workbench,拖入Cfturo模块,右键点击SETUP,点击Edit打开Cfturbo

在打开的Cfturbo中新设计或者逆向模型,进行到最后一步,注意看workbench中打开Cfturbo的话Export按钮是灰色的,他有自动保存的路径,所以不支持你再次导出到其他位置了!
点击Project下的Ansys Workbench按钮,进入接口设置界面

可以看到Parameters项目下所有这一片都是可以作为参数被调用和修改的,这个咱们后面讲参数化和优化设计的时候再讲,现在需要我们切换到Export actions项目下


这个时候你就可以直接关闭Cfturbo这款软件了,然后切换到workbench主界面

如果和前面刚开始拖入Cfturbo模块做对比,就会发现多了一行A3,就是我们刚设计好的叶轮模型,右键点击Update选项就可以实现模型导入了


最后是把Cfturbo的模型数据传递给Turbogrid,只需要如下图操作即可!



完整的流程如下(上边是全流道的,下边是单流道的)

Over!

免责声明
泵小丫收集资源均来自网络
仅用于内部交流之用,如有需要请支持正版





大大你好,我导入turbogrid以后只显示了h和s面,然后报错下面这个图,好像是第一个叶片截面和hub线不贴合,但是不应该啊?cfturbo里设置的好好的